Entdecken und Vertiefen
Teamrakete
Begonnen wird mit einer Einordnung der Teammitglieder, deren Stärken und Schwächen und wie diese im Team zusammenspielen. Diese Übung liefert einen visuellen Überblick, wo die Kompetenzen liegen und wie sie sich verteilen. In unserem Fall verteilen sie sich sehr ausgewogen auf alle Bereiche.

STEEP-Analyse
Für eine Annäherung an die Designdisziplin des Zukünfte-Entwerfens wird anfangs eine STEEP-Analyse durchgeführt. Durch Einteilungen in Teams werden die Themen soziokulturell, technologisch, ökonomisch, nachhaltig und politisch betrachtet. Dieses Vorgehen stellt eine Basis dar, Trends und Signale ausfindig zu machen, welche Gestaltungspotentiale in sich tragen und an die im späteren Verlauf angeknüpft werden kann.

Die Signale mit der höchsten Priorität werden zusätzlich in der Environmental Matrix eingesetzt und analysiert, wie wahrscheinlich diese Trends eintreten werden.

Schlüsselfaktoren
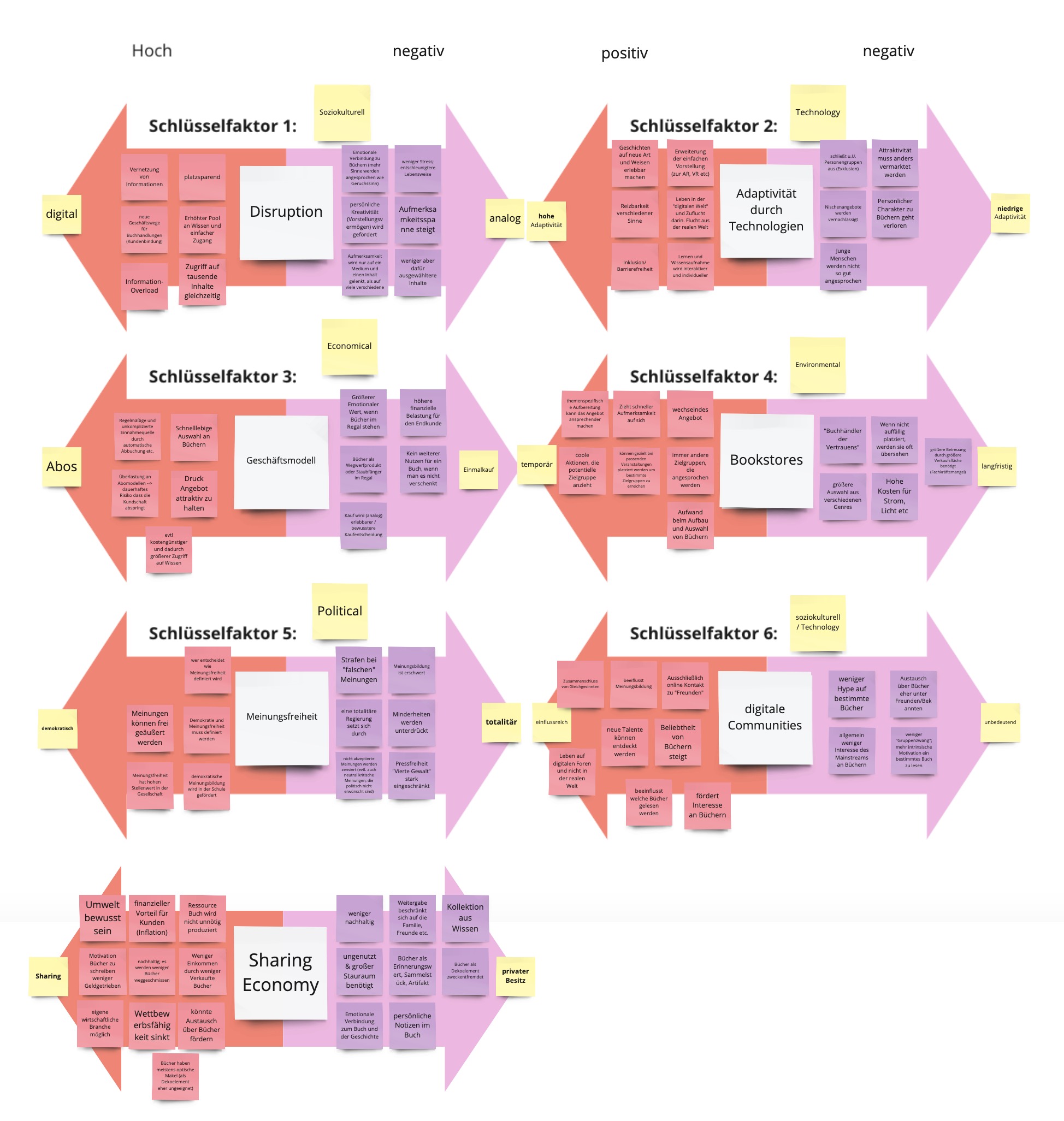
Aus der STEEP-Analyse wird jeweils ein Schlüsselfaktor definiert, welcher am Wichtigsten erscheint. In diesem Falle sind dies Disruption, Adaptivität durch Technologie, Geschäftsmodelle, Bookstores, Meinungsfreiheit, digitale Communities und Sharing Economy. Dazu werden gegensätzliche Parameter beschrieben, welche die Auswirkungen in die Extreme darstellen und zum freien Nachdenken in die Zukunft anregen.

Szenario-Spinne
Zusammenfassend wird die Szenario-Spinne erstellt, um die Schlüsselfaktoren visuell einordnen zu können. Dies hilft dabei, sich die Welt, wie sie in Zukunft sein könnte, besser vorstellen zu können. Diese Szenario-Konstruktionen werden insgesamt sechsmal durchgespielt – zweimal selbst erstellt, dreimal gewürfelt und einmal durch Chat GPT. Durch anschließende Diskussionen wird schnell klar, welche Szenarien wünschenswert sind und welche weniger und in welche Richtung sich die Welt logischerweise auf Basis jetziger Trends entwickeln kann.

Szenario Präsentation
Um noch einmal tiefer in die Szenarien einsteigen zu können, werden Szenario Präsentationen erstellt. Diese helfen dabei, die Welt tiefgehender zu verstehen und zu hinterfragen sowie weitere Details zu bedenken, welche mitunter eine Rolle spielen können.
