Narrative
Backcasting
Backcasting macht die Plausibilität und logische Konsequenz der möglichen Szenarien deutlich. Im Gegensatz zum klassischen Prognostizieren, welches sich auf die Gegenwart bezieht und einen Blick in die Zukunft wirft, beginnt Backcasting mit einem klar definierten zukünftigen Ziel. Die Identifikation der notwendigen Schritte und Meilensteine, welche zum Erreichen des Ziels führen, erfolgt ausgehend von diesem Punkt. Der Ausgangspunkt bildet ein wünschenswerter Zukunftszustand oder ein spezifisches Zukunftsszenario. Die Methode ist dadurch gekennzeichnet, dass sie von der Zukunft in die Gegenwart arbeitet. Dies erlaubt die Identifikation konkreter Schritte und Maßnahmen, die erforderlich sind, um das gewünschte Zukunftsszenario zu verwirklichen. Die zeitliche Staffelung sowie die Einordnung der Zwischenereignisse tragen zu einer erhöhten Verständlichkeit des Szenarios für das Jahr 2035 bei.
Zukunftsszenario:
Im Jahr 2035 wird ein Tool mit integrierter Künstlicher Intelligenz das dialogische Vorlesen für Kinder als Unterstützung für die Eltern ermöglichen. Das Tool ist in der Lage, Geschichten vorzulesen, Fragen zu stellen, auf die Antworten der Kinder zu reagieren und sie in mehreren Sprachen zu fördern. Die Kinder erleben dadurch eine neue Form der Befriedigung ihrer Neugierde, des Eintauchens in kreative Geschichten sowie der Stillung ihrer Begierde nach neuem Wissen. Gleichzeitig erfolgt eine Vorbereitung der Kinder auf das Lesenlernen in der Schule sowie das Kennenlernen neuer Sprachen noch vor dem Schulbesuch.
2035: Zielzustand
Die Förderung der Mehrsprachigkeit ist mittlerweile in der Mitte der Gesellschaft angekommen. Das Tool wird von Eltern als Unterstützung in den Haushalten genutzt, um die Mehrsprachigkeit ihrer Kinder zu fördern. Darüber hinaus wird durch das intelligente Tool die Art und Weise, wie Kinder lernen und sich sprachlich entwickeln, nachhaltig verändert. Die Kinder haben eine neue Form der Selbstständigkeit und Neugierde entwickelt. Die Förderung der Mehrsprachigkeit bereits im frühen Kindesalter erleichtert zudem die Integration von Kindern mit Migrationshintergrund und fördert eine Gesellschaft, die kulturelle Vielfalt als Bereicherung ansieht. Die Auswirkungen sind auch für Schulen und Bildungseinrichtungen spürbar, da eine verbesserte Lesekompetenz und eine stärkere kulturelle Diversität in den Klassenzimmern festgestellt werden kann.
2032:
Technologische Geräte, die den Erlebnisfaktor erhöhen, gewinnen in öffentlichen Einrichtungen und Haushalten zunehmend an Bedeutung. Die persönliche Bindung an diese innovativen Geräte wächst kontinuierlich, da sie den Alltag bereichern, individualisierte Erfahrungen ermöglichen und somit eine emotionale Bindung generieren. Das intelligente Tool fungiert für die Kinder als Begleiter, der ihre Neugierde weckt, ihre Lernbereitschaft fördert und sie dabei unterstützt, ihre sprachlichen Fähigkeiten entsprechend der multiethnischen Ausrichtung der Gesellschaft zu fördern.
2028:
Die Weiterentwicklung der KI hat dazu geführt, dass sie in unserem täglichen Leben eine noch größere Rolle eingenommen hat. Large Language Models entwickeln sich zu vertrauten Begleitern mit sensiblen und emotionalen Fähigkeiten, die in der Lage sind, auf alle persönlichen Herausforderungen des Menschen einzugehen. Im Jahr 2028 durchläuft das Tool eine intensive Testphase. Der gesellschaftliche Nutzen dieser Technologie lässt sich bereits erkennen. Die an den Tests teilnehmenden Familien berichten von einer Verbesserung der Interaktion zwischen Kindern und analogen Büchern. Das Tool regt die Kinder dazu an, neue Inhalte zu entdecken, und fördert zudem den Austausch über die Inhalte der Geschichten. Dadurch werden die Kinder dazu motiviert, selbstständig neue Geschichten zu entdecken. Die Gesellschaft beginnt, die langfristigen Vorteile einer mehrsprachigen Bildung zu erkennen, was zu einer positiven Veränderung der Einstellung gegenüber kultureller und sprachlicher Vielfalt führt.
2024:
Einerseits besteht bei vielen Eltern das Bedürfnis, ihre Kinder bestmöglich auf die Schule vorzubereiten. Andererseits nehmen sie sich jedoch nicht die Zeit, die es bräuchte, um ihre Kinder intensiv zu fördern. Gleichzeitig wird festgestellt, dass die Lesekompetenz und Aufmerksamkeitsspanne von Schüler:innen zunehmend schlechter werden. Kinder identifizieren sich mit den Charakteren aus ihren Lieblingsgeschichten und Produkten zur Förderung der Kinder, die diese Charaktere in ihre Angebote integrieren, erfreuen sich aus diesem Grund an großer Beliebtheit. KI nimmt einen immer wichtigeren Platz in unserem alltäglichen Leben ein, wobei jedoch auch Skepsis und Vorsicht zu beobachten sind. Gleichzeitig wird an einem neuen Tool geforscht, welches sich dem Problem der sinkenden Lesekompetenz widmen möchte und Eltern bei der Förderung ihrer Kinder unterstützen soll.
Future Personas
Future Personas sind fiktive Charaktere, die im Rahmen des Design Futuring entwickelt werden, um mögliche Zukünfte zu erkunden und zu verstehen. Diese Personas repräsentieren unterschiedliche Benutzergruppen oder Stakeholder, die in zukünftigen Szenarien leben und miteinander interagieren.
Anna, 5 Jahre alt, Vorschulkind

Anna ist ein fröhliches und neugieriges Vorschulkind. Sie lebt mit ihren Eltern und ihrem älteren Bruder in einer kleinen Stadt. Anna liebt es, Geschichten zu hören und mit ihren Freunden zu spielen. Besonders spannend findet sie es, wenn ihr Bruder ihr Geschichten vorliest oder wenn sie gemeinsam neue Abenteuer erfinden. Anna hat viele bunte Bilderbücher in ihrem Zimmer und verbringt viel Zeit damit, in diese Welten einzutauchen. Ihre Eltern lesen ihr allerdings sehr selten vor, deshalb hat Anna oft Schwierigkeiten alle Zusammenhänge zu verstehen, wenn sie sich die Bilderbücher alleine anschaut.
Warum ist Anna am Angebot des intelligenten Vorlesestiftes interessiert?
Anna ist fasziniert von der Möglichkeit, dass der Vorlesestift Geschichten auf verschiedene Weisen erzählen kann. Der Vorlesestift kann die Stimmen der Charaktere annehmen, was die Geschichten lebendiger und spannender macht. Anna findet es toll, dass sie dem Vorlesestift auch Fragen stellen kann und dieser darauf antwortet. Besonders spannend ist für sie, dass dieser auch Geschichten in verschiedenen Sprachen vorlesen kann. So kann sie nicht nur neue Wörter lernen, sondern auch ein bisschen in andere Kulturen hineinschnuppern.
Warum könnte Anna den Vorlesestift nicht gut finden?
Anna könnte den Vorlesestift nicht so spannend finden, wenn sie Schwierigkeiten hat, ihn zu bedienen. Wenn der Vorlesestift komplizierte Anweisungen gibt oder nicht sofort reagiert, könnte sie frustriert werden. Auch könnte Anna enttäuscht sein, wenn der Vorlesestift nicht die gleichen Geschichten wie ihre Lieblingsbücher vorlesen kann oder wenn er nicht die gleichen Emotionen wie eine echte Person vermittelt.
2025:
Anna besucht mittlerweile die Grundschule und ist 7 Jahre alt. Sie hat durch den intelligenten Vorlesestift ein starkes Interesse an Büchern und Sprachen entwickelt. Der Vorlesestift hat ihr geholfen, die Grundlagen des Lesens schneller zu erlernen, und sie hat bereits einige einfache Bücher selbst gelesen. Auch in der Schule nutzt Anna den Vorlesestift, um neue Wörter in verschiedenen Sprachen zu lernen, was ihr besonders viel Spaß macht. Er unterstützt sie auch dabei, ihre Hausaufgaben zu erledigen, indem er schwierige Wörter erklärt und Texte vorliest.
2030:
Anna ist jetzt 12 Jahre alt und besucht die weiterführende Schule. Ihr Interesse an Sprachen und Literatur ist weiter gewachsen. Sie spricht mittlerweile fließend Englisch und hat begonnen, Spanisch zu lernen, wobei ihr der Vorlesestift nach wie vor helfen kann. Anna ist aktiv in der Literatur-AG ihrer Schule und schreibt gerne eigene Geschichten, die sie dann mit dem Vorlesestift aufnimmt.
2035:
Anna ist 17 Jahre alt und steht kurz vor ihrem Schulabschluss. Sie hat sich entschieden, eine Laufbahn im Bereich der Sprachwissenschaften oder Literatur zu verfolgen. Der intelligente Vorlesestift hat ihr nicht nur beim Lernen geholfen, sondern auch ihre Leidenschaft für Sprachen und Geschichten geweckt. Anna beherrscht mittlerweile mehrere Sprachen fließend und plant, nach dem Abitur ein internationales Studium zu beginnen. Anna ist fest davon überzeugt, dass ihre Liebe zu Büchern und Sprachen ohne den Vorlesestift nicht so intensiv wäre.
Claudia, 38 Jahre alt, Elternteil

Claudia ist 38 Jahre alt und lebt mit ihrem Partner und ihrem Sohn Ben in einer kleinen Stadt. Sie arbeitet halbtags als Lehrerin und verbringt den Rest ihrer Zeit damit, sich um ihre Familie zu kümmern. Claudia ist eine engagierte Mutter, die großen Wert auf die Bildung und Entwicklung ihres Sohnes legt. Sie liest gerne vor und fördert die kreativen Aktivitäten ihres Kindes.
Warum ist Claudia am Angebot des intelligenten Vorlesestiftes interessiert?
Claudia sieht den intelligenten Vorlesestift als wertvolle Unterstützung in der frühkindlichen Bildung. Er kann Ben interaktive Geschichten vorlesen und seine Neugierde fördern, selbst wenn Claudia gerade beschäftigt ist. Besonders interessant findet sie, dass der Vorlesestift in mehreren Sprachen vorlesen kann, was Bens Sprachentwicklung und Mehrsprachigkeit fördert. Claudia schätzt auch die Möglichkeit, dass der Vorlesestift Fragen stellt und auf Bens Antworten reagiert, wodurch das dialogische Lesen gefördert wird. Dies unterstützt Bens Verständnis und macht das Lesenlernen spannender und effektiver.
Warum könnte Claudia den Vorlesestift nicht gut finden?
Claudia könnte Bedenken haben, dass der Vorlesestift technische Probleme verursacht oder nicht einfach zu bedienen ist. Sie könnte auch befürchten, dass Ben zu viel Zeit mit dem Vorlesestift verbringt und dadurch die persönliche Vorlesezeit und die direkte Interaktion mit der Familie reduziert wird. Zudem könnte Claudia skeptisch gegenüber der Datensicherheit und dem Datenschutz sein, wenn der Vorlesestift Informationen sammelt.
2025:
Claudia beobachtet, wie Ben, der mittlerweile 8 Jahre alt ist, den intelligenten Vorlesestift nutzt, um Lesen zu lernen und neue Sprachen zu entdecken. Claudia ist erfreut darüber, dass Ben durch den Vorlesestift schneller Fortschritte macht und sich für Bücher begeistert. Sie sieht, wie der Vorlesestift Ben hilft, schwierige Wörter zu verstehen und ihn auf spielerische Weise in verschiedene Geschichten eintauchen lässt.
2030:
Mit 12 Jahren besucht Ben die weiterführende Schule, und Claudia ist stolz auf seine Fortschritte in mehreren Sprachen, die er durch den intelligenten Vorlesestift gemacht hat. Claudia schätzt den Vorlesestift als wertvolle Ergänzung zum schulischen Lernen, insbesondere weil Ben dadurch ein starkes Interesse an Büchern entwickelt hat.
2035:
Ben ist nun 18 Jahre alt und steht kurz vor seinem Schulabschluss. Claudia sieht zurück auf die Jahre und erkennt, wie der intelligente Vorlesestift Ben auf seinem Bildungsweg begleitet und unterstützt hat. Bens Fähigkeit, mehrere Sprachen fließend zu sprechen, und sein tiefes Verständnis für andere Kulturen wären ohne den Vorlesestift nicht so ausgeprägt. Claudia ist überzeugt, dass der Vorlesestift eine wichtige Rolle in Bens Bildungsweg gespielt hat. Claudia fühlt sich durch die positive Entwicklung ihres Sohnes in ihrer Entscheidung bestätigt, den intelligenten Vorlesestift in die frühkindliche Bildung integriert zu haben.
News from the Future
Im nächsten Schritt haben wir uns mit der Methode ‘News from the Future’ auseinandergesetzt. Diese Methode ermöglicht es uns, die Welt, in der unsere Szenarien konkret stattfinden, anschaulich und verständlich darzustellen. Dabei wird ein Zeitungsartikel verfasst, der einen typischen Tag im Leben der Menschen und der Buchbranche im Jahr 2035 beschreibt.



2x2-Szenarien
Nachdem wir durch die Zeitungsartikel eine klarere Vorstellung von der Zukunft gewonnen hatten, haben wir die ‘2x2-Szenarien’-Methode angewendet. Diese Methode ermöglicht die Kombination von jeweils zwei wichtigen Entwicklungen zur Schaffung von Szenarienräumen, die mit fundierten Erkenntnissen befüllt und näher charakterisiert werden. In diesem Zusammenhang werden Narrative entwickelt und unterschiedliche Zukünfte skizziert, welche mögliche Entwicklungen und ihre Auswirkungen aufzeigen.

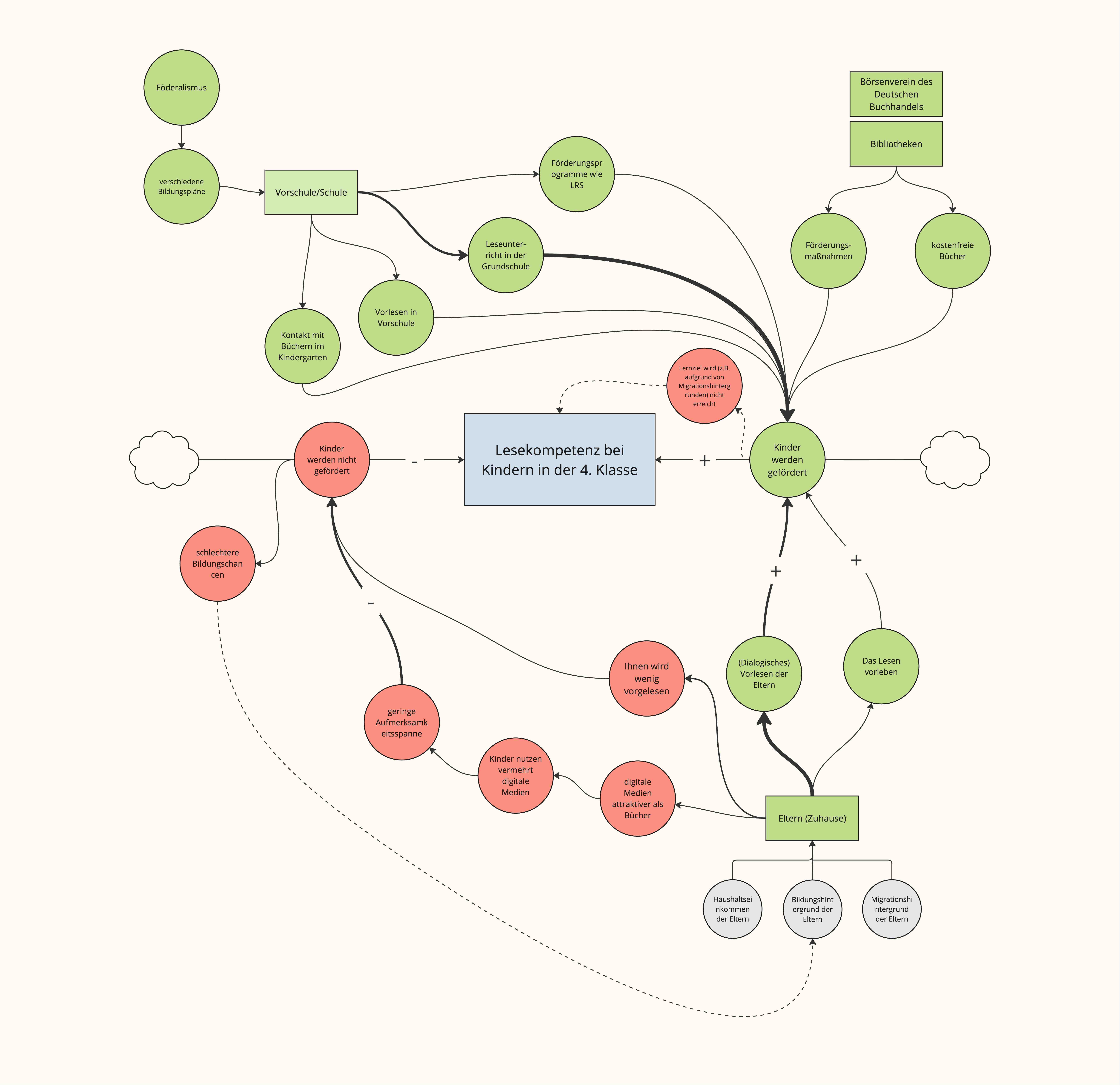
System Mapping
Im Rahmen eines Transformation Design Workshops im Wahlpflichtmodul an der HfG wurden die Auswirkungen und Dynamiken mangelnder Lesekompetenz untersucht. In diesem Workshop am Beispiel von Kindern nach der 4. Klasse. Dies war hilfreich um die Auswirkungen einer mangelnden Förderung von Vorschulkindern vor der Einschulung zu explorieren.
Institutionen wie BöV, Vorschule/Schule, Eltern und deren Bildungshintergrund sowie die gezielte Förderung von Kindern und Eltern standen im Mittelpunkt der Systemabbildung. Das Mapping zeigt deutliche Rückkopplungen zwischen den verschiedenen Faktoren. Beispielsweise können schlechte Bildungschancen dazu führen, dass Kinder weniger gefördert werden, was sich wiederum negativ auf ihre Lesekompetenz auswirkt. Gleichzeitig können Maßnahmen wie das Vorlesen im Kindergarten und spezielle Förderprogramme diese negativen Effekte abmildern.
Besonders komplex ist der Zusammenhang zwischen der Nutzung digitaler Medien und der Lesekompetenz. Digitale Medien können die Aufmerksamkeit der Kinder von Büchern ablenken, sie können aber auch als Lernwerkzeuge genutzt werden. Das System Mapping zeigt, dass eine ganzheitliche Betrachtung und Integration verschiedener Maßnahmen notwendig ist, um die Lesekompetenz nachhaltig zu fördern. Insbesondere die frühkindliche Förderung, das Engagement der Eltern und gezielte schulische Programme spielen eine entscheidende Rolle.

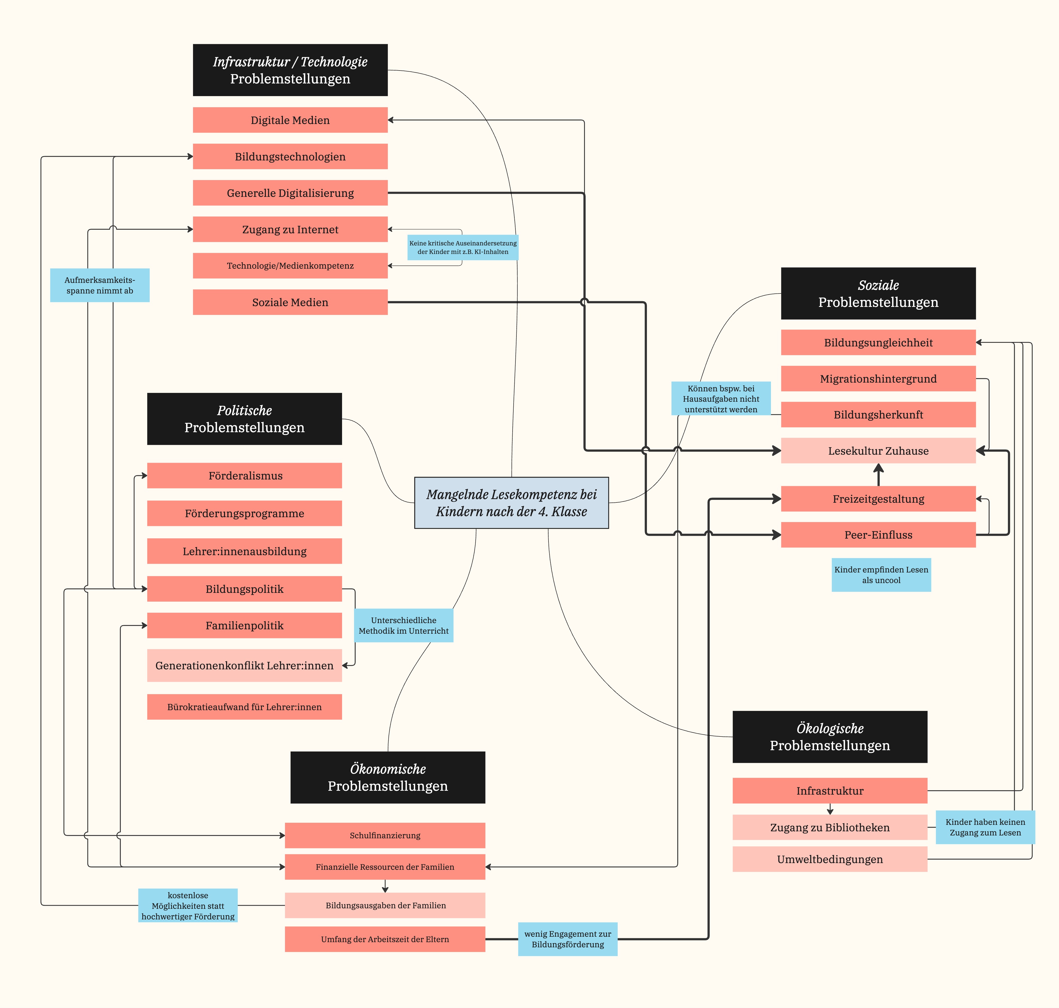
Wicked Problem Map
Die Wicked Problem Map verdeutlicht die Komplexität der Faktoren, die die Lesekompetenz von Kindern nach der 4. Klasse beeinflussen. Sie zeigt, dass eine isolierte Betrachtung einzelner Faktoren nicht ausreicht, um das Problem zu lösen. Vielmehr bedarf es eines umfassenden Ansatzes, der alle relevanten Bereiche - technologisch, politisch, sozial, ökonomisch und ökologisch - integriert und aufeinander abstimmt.

Wheel of Reasoning
Die folgenden Phasen wurden im Wheel of Reasoning genauer betrachtet.
- Ursache: Soziale Disparitäten und soziale Segregation tragen zum Rückgang der Lesekompetenz von Kindern bei, indem sie den Zugang zu bildungsfördernden Aktivitäten und langfristigen Chancen ungleich verteilen. Verstärkt wird dies durch die zunehmende Digitalisierung und die damit einhergehende Verkürzung der Aufmerksamkeitsspanne.
- Bedrohung: Der Rückgang der Lesekompetenz und der Lesepraxis bei Kindern bedroht ihre kognitive Entwicklung, ihre schulischen und beruflichen Chancen sowie ihre soziale Integration und Chancengleichheit in der Gesellschaft.
- Problem: Zunehmende Unterschiede in der Sprachkompetenz von Grundschulkindern, mangelndes Engagement in der Bildungs-/Leseförderung im Elternhaus sowie eine abnehmende Aufmerksamkeitsspanne stellen Probleme im Kontext der Lesekompetenz von Kindern am Ende der Grundschulzeit dar.
- Krise: Jedes vierte Kind kann am Ende der Grundschulzeit nicht sinnerfassend lesen.
- Quelle: Bildungsgerechtigkeit wird durch Maßnahmen zur Förderung der Inklusion und durch Mittel zur wirtschaftlichen Unterstützung finanziell benachteiligter Familien angestrebt.
- Gelegenheit: Die mangelnde Lesekompetenz bietet die Gelegenheit, durch einen neuen Bildungsplan, die Förderung der Eltern, die Entwicklung von Fördermaterialien und neue Fortbildungsformate für Lehrer:innen gezielte Maßnahmen zu ergreifen und so die Wissensgesellschaft nachhaltig zu stärken.
- Lösung: Verpflichtende Fortbildungen für Lehrer:innen, finanzielle Mittel sowie die Entwicklung von Hilfsmitteln für Eltern helfen dabei, die Lesekompetenz der Kinder zu fördern.
- Veränderung: Hohe Lesekompetenz bei Kindern nach der 4. Klasse.

Product Field
Im Anschluss an den Workshop wurde der Fokus im Rahmen des Product Fields erneut auf die Leseförderung und das Dialogische Vorlesen gelegt. Das Product Field ist im Wesentlichen „ein generischer Rahmen für die Entwicklung und Anpassung von spezifischen Modellen für Produktinnovationen” (Frahm/Schieben/Wopperer-Beholz, o. A.).
Die Product Field-Methode hilft, ein komplexes Produkt, das benötigt wird, um Kinder durch dialogisches Vorlesen an das Lesen heranzuführen, besser zu verstehen und strukturiert zu analysieren und zu entwickeln. Das abgebildete Diagramm ist in sechs Hauptbereiche unterteilt: Idea, Value, Drivers, Goals, Resources, und Market. Innerhalb dieser Bereiche sind verschiedene Faktoren und Akteure aufgelistet, die im Entwicklungsprozess eine Rolle spielen.
